扫描到手机
扫描到手机 新闻随时看
扫一扫,用手机看文本
更加方便分享给朋友
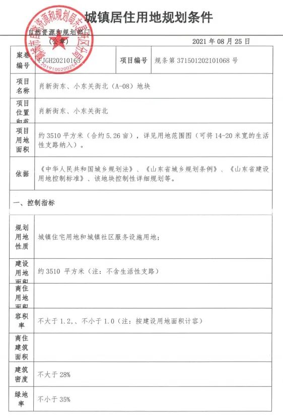
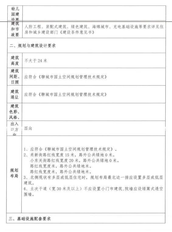
今日,《关于山东东睿置业有限公司的公园学府项目建设用地规划许可证的许可前公告》在聊城市行政审批服务局网站公布,位于肖新街以东、小东关街以北,规划用地性质为城镇住宅用地和城镇社区服务设施用地。


2023年2月8日,山东东睿置业有限公司向我局申请办理公园学府项目建设用地规划许可证,该项目位于肖新街以东、小东关街以北,规划用地性质为城镇住宅用地和城镇社区服务设施用地。
根据《中华人民共和国城乡规划法》、《中华人民共和国行政许可法》等法律法规的要求,我局受理审查后拟许可其申请,现依法进行许可前公告。公告地点:市审批局公告栏、市审批局网站、项目现场。公示期不少于7日,自2023年2月9日至2023年2月15日。
申请人、利害关系人可在公示期内,持营业执照、身份证等有效证件、资料,对我局拟许可事项提出陈述、申辩意见和主动申请听证。
联系部门:投资项目审批科
联系地址:昌润路153号
联系电话:0635-8902708
邮箱:8902615@163.com
聊城市行政审批服务局
2023年2月8日





公园学府地块拿地时间为2022年6月27日,由山东京鲁置业有限公司历经3轮加价竞得,竞得价格为2883万元。单价约合547.584万/亩,楼面价约合6844.73元/㎡,出让年限70年。

土地出让条件中规定:该项目应设置电动汽车充电设施;电动自行车车棚及充电设施;宜实施人车分流;项目按规划建设的地上停车位,属于公用设施,归全体业主所有。

从地理位置来看,紧邻花园路、后菜市街、利民路等城市主干道,更有小东关街等城市支脉,便捷交通路网通达全城。项目位于老城区中心板块,周边多为成熟住区,居住氛围浓厚;周边分布有河东小学、外国语学校、文轩中学、聊城一中、聊城大学等;所在片区内分布有闸口商圈、银座-铁塔商圈、百大-金鼎商圈等等,商业氛围醇熟。另外,项目东临人民公园、玉皇皋公园(规划),西接东昌湖,自然环境优美。