扫描到手机
扫描到手机 新闻随时看
扫一扫,用手机看文本
更加方便分享给朋友
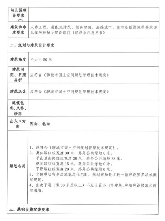
1月16日,《关于聊城民海房地产开发有限公司申请办理民生海通·城市芳华·锦园项目建设用地规划许可证许可前公告》在聊城市行政审批服务局网站公布,位于奥体路以南、平原路以西,规划用地性质为城镇住宅用地和城镇社区服务设施用地。


2023年1月16日,聊城民海房地产开发有限公司向我局申请办理民生海通·城市芳华·锦园项目建设用地规划许可证,该项目位于奥体路以南、平原路以西,规划用地性质为城镇住宅用地和城镇社区服务设施用地。
根据《中华人民共和国城乡规划法》、《中华人民共和国行政许可法》等法律法规的要求,我局受理审查后拟许可其申请,现依法进行许可前公告。公告地点:市审批局公告栏、市审批局网站、项目现场。公示期不少于7日,自2023年1月17日至2023年1月28日。
申请人、利害关系人可在公示期内,持营业执照、身份证等有效证件资料,对我局拟许可事项提出陈述申辩意见和主动申请听证。
联系部门:投资项目审批科
联系地址:昌润路 153 号
联系电话:0635-8902708
邮箱:8902615@163.com
聊城市行政审批服务局
2023年1月16日





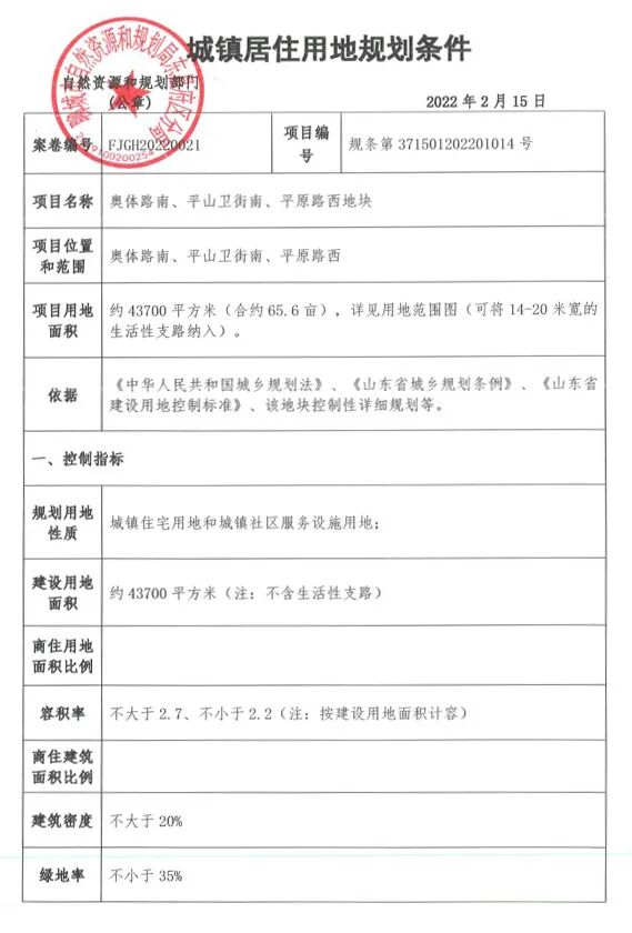
2022年9月5日,城镇住宅用地2022-37#地块在官方网站集中竞拍,由山东民生置业有限公司底价竞得。

地块信息:
地块编号:2022-37#地块
地块位置:奥体路以南、平原路以西
土地面积:43670㎡,约合65.505亩
土地性质:城镇住宅用地、城镇社区服务设施用地
容积率:2.2--2.7
起拍价:44511万元
起拍单价:679.51万/亩
起拍楼面价:3775.03元/㎡
成交价:44511万元
成交单价:679.51万/亩
成交楼面价:3775.03元/㎡
溢价率:0%
拿地房企:山东民生置业有限公司

土地出让条件中规定:该项目应设置电动自行车车棚及充电设施,电动自行车车位按照总数50%配备;宜实行人车分流,在地下设置二轮、三轮车车辆存放区。该项目应100%统一将充电基础设施供电线路敷设至所有规划固定停车位,并按照不低于停车位数量10%的比例配建充换电设施。该项目应配建不少于2个班级规模的托育中心,宜与片区幼儿园进行合建,设置在一楼。

从地理位置来看,项目位于奥体路以南、平原路以西,属于东昌府区体育公园片区,紧邻松桂大街、柳园路等交通动脉;一路之隔的聊城市人民医院东昌府院区为您的身体保驾护航;周边分布有奥森小学、东昌府区外国语校区等正在规划建设的松桂路小学,教育资源丰富;周边有鑫都·松桂府、东医·桂馨苑等大型居住群体。