主城区商品住房预售许可证信息公示(2022年12月)
来源: 聊城市住房和城乡建设局
发布于 2023-01-12

扫描到手机
扫描到手机 新闻随时看
扫一扫,用手机看文本
更加方便分享给朋友
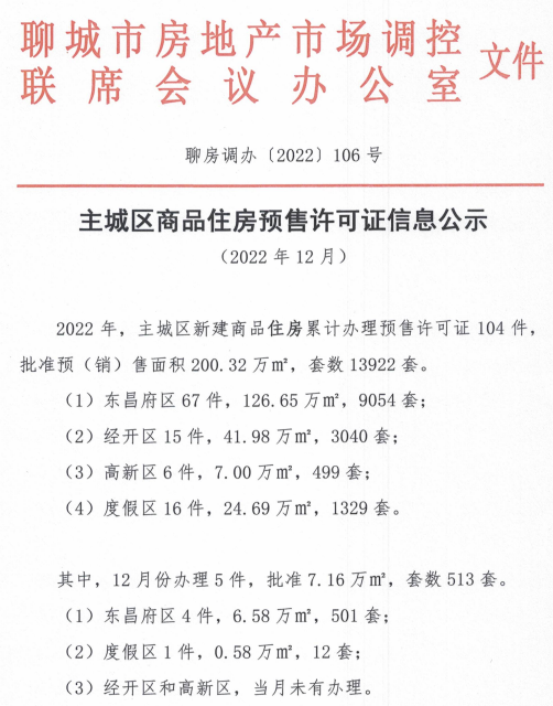
主城区商品住房预售许可证信息公示(2022年12月)
2022年,主城区新建商品住房累计办理预售许可证104件,批准预(销)售面积200.32万㎡,套数13922套。 (1)东昌府区67件,126.65.万㎡,9054套; 其中,12月份办理5件,批准7.16万㎡,套数513套。




(编辑: 姜婷)
免责声明:本网站转载内容仅为传递更多信息,并不代表本网站同意其说法或描述,与本网站立场无关。