扫描到手机
扫描到手机 新闻随时看
扫一扫,用手机看文本
更加方便分享给朋友
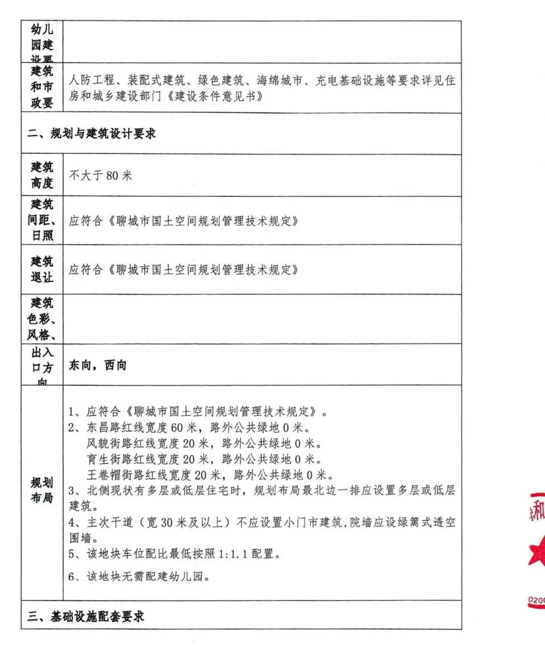
近日,《关于聊城星阳房地产开发有限公司申请办理的君奕府项目建设用地规划许可证许可前公告》在聊城市行政审批服务局网站公布,该项目位于风貌街以东、东昌东路以北,规划用地性质为城镇住宅用地和城镇社区服务设施用地。


2023年4月3日,聊城星阳房地产开发有限公司向我局申请办理君奕府规目建设用地规划许可证,该项目位于风貌街以东、东昌东路以北。规划用地性质为城镇住宅用地和城镇社区服务设施用地。 根据《中华人民共和国城乡规划法》、《中华人民共和国行政许可法》等法律法规的要求,我局受理审查后拟许可其申请,现依法进行许可前公告。公告地点:市审批局公告栏、市审批局网站、项目现场。公示期不少于7日,自2023年4月4日至2023年4月10日。 申请人、利害关系人可在公示期内,持营业执照、身份证等有效证件资料,对我局拟许可事项提出陈述,申辩意见和主动申请听证。 联系部门:投资项目审批科 联系地址:昌润路153号 联系电话:0635-8902708 邮箱:8902615@163.com 聊城市行政审批服务局 2023年4月3日





君奕府项目地块拿地时间为2022年12月19日,经过5轮加价,由聊城星宿房地产开发有限公司竞得,竞得价格为33739万元,单价约合682.05万/亩,楼面价约合4092.3元/㎡,出让年限70年。

地块信息:
地块编号:2022-262#地块
地块位置:风貌街以东、东昌东路以北
土地面积:32978㎡,约合49.467亩
土地性质:城镇住宅用地
容积率:1.8-2.5
起拍价:33539万元
起拍单价:678.01万/亩
起拍楼面价:4068.05元/㎡
成交价:33739万元
成交单价:682.05万/亩
成交楼面价:4092.3元/㎡
溢价率:0.59%
拿地企业:聊城星宿房地产开发有限公司

从地理位置上来看,该地块位于花园路以东、育生街以西,佳苑街以南、东昌路以北。生活配套方面,该地块占据主城区繁华路段,周边生活配套醇熟,三公里范围内分布有大润发、金鼎购物中心、百大三联、新东方广场,铁塔商场、水城中街等各类商业配套,同时项目还自带大型商业、商务办公综合体,咫尺之间尽享都市繁华。聊城市人民医院、聊城市第四人民医院、东昌中西医结合医院等教育配套环伺周边,为家人身体健康保驾护航。教育方面,地块周边学府林立,周边分布有风貌街小学、东昌路小学、聊城英特第一小学、东昌府区新区小学、世纪园小学、聊城六中、聊城三中等优质教育配套环伺,打造一站式全龄段教育圈,助力孩子健康成长。

该地块共规划有22栋住宅楼座(原17栋),其中东区规划11栋住宅楼座,分别为2栋6层、1栋10层、1栋11层、1栋16层、2栋18层、2栋22层、1栋24层、1栋26层。

规划调整方案图
西区规划有11栋住宅楼座,分别为2栋11层、2栋18层、3栋22层、2栋24层、2栋26层,另外西区南侧临近东昌路规划有1栋18层局部4层的商业办公综合体,西南侧规划有一栋4层商业综合体。

城市设计意向鸟瞰图