扫描到手机
扫描到手机 新闻随时看
扫一扫,用手机看文本
更加方便分享给朋友
今日,《聊城铁投金辰房地产发展有限公司申请办理的铁投金辰·云玺项目建设用地规划许可证许可前公告》在聊城市行政审批服务局网站公布,该项目位于卫育路以西、电大路以南,规划用地性质为城镇住宅用地和城镇社区服务设施用地。


2023年3月22日,聊城市财信安居置业有限公司向我局申请办理铁投金辰·云玺小区建设规目建设用地规划许可证,该项目位于卫育路以西、电大路以南。规划用地性质为城镇住宅用地和城镇社区服务设施用地。
根据《中华人民共和国城乡规划法》、《中华人民共和国行政许可法》等法律法规的要求,我局受理审查后拟许可其申请,现依法进行许可前公告。公告地点:市审批局公告栏、市审批局网站、项目现场。公示期不少于7日,自2023年3月23日至2023年3月29日。
申请人、利害关系人可在公示期内,持营业执照、身份证等有效证件资料,对我局拟许可事项提出陈述,申辩意见和主动申请听证。
联系部门:投资项目审批科
联系地址:昌润路153号
联系电话:0635-8902708
邮箱:8902615@163.com
聊城市行政审批服务局
2023年3月22日





铁投金辰·云玺项目地块拿地时间为2023年2月6日,由德州金辰房地产开发有限公司底价竞得,竞得价格为41814万元,单价约合503.20万/亩,楼面价约合3430.94元/㎡,出让年限70年。

地块信息:
地块编号:2022-252#地块
地块位置:电大路以南、卫育北路以西北
土地面积:55397㎡,约合83.0955亩
土地性质:城镇住宅用地
容积率:2--2.2
起拍价:41814万元
起拍单价:503.20万/亩
起拍楼面价:3430.94元/㎡
成交价:41814万元
成交单价:503.20万/亩
成交楼面价:3430.94元/㎡
溢价率:0%
拿地企业:德州金辰房地产开发有限公司

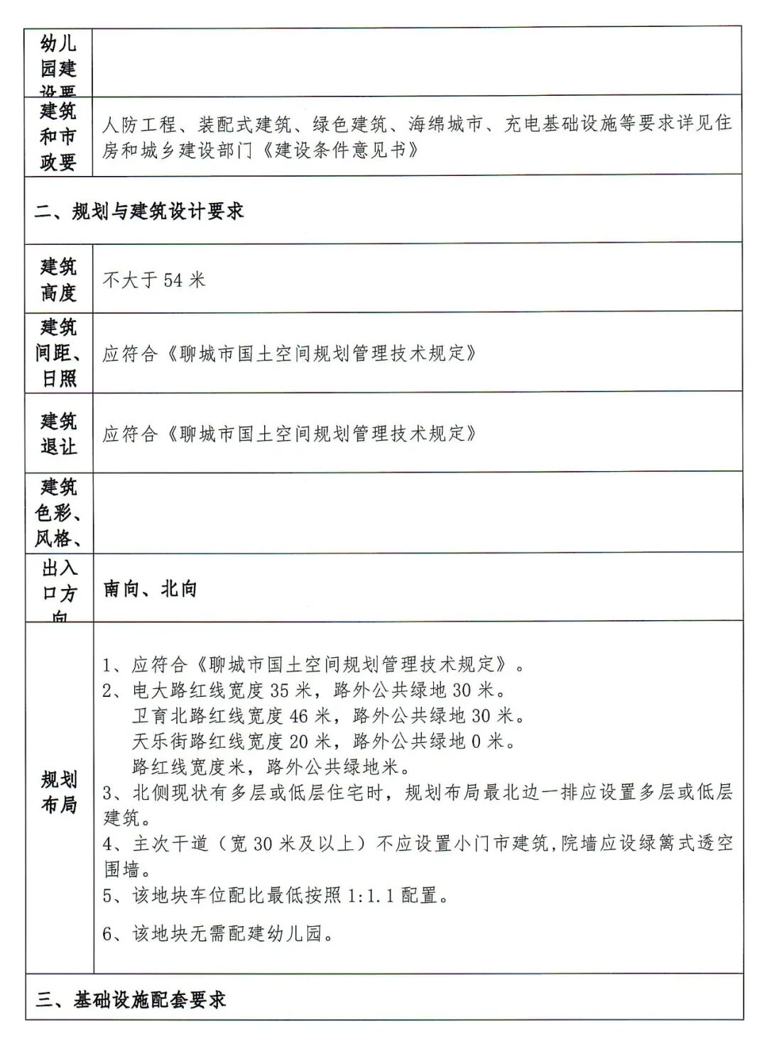
该宗地规划用途为城镇住宅用地,在该地块建设条件意见书中规定,该项目拟实行预售方式销售,交付标准为七层及以上住宅楼全装修。
从位置上来看,该地块东邻卫育北路,南邻香江路,交通便利;周边分布有聊城五中等教育资源。片区内万达广场、香江光彩大市场等配套,可满足日常所需等需求。